Instance Verification Kit (IVK)
mutex lock @ [25777+27+/linux-3.19-rc1/drivers/media/usb/hdpvr/hdpvr-video.c]
Instance Signature: io_mutex
|
The Matching Pair Graph:
|
|
Function Name
|
Control Flow Graph (CFG)
|
Events Flow Graph (EFG)
|
Source Correspondence
|
|
hdpvr_release
|
|
|
[9410+13+/linux-3.19-rc1/drivers/media/usb/hdpvr/hdpvr-video.c]
|
|
hdpvr_stop_streaming
|
|
|
[7740+20+/linux-3.19-rc1/drivers/media/usb/hdpvr/hdpvr-video.c]
|
|
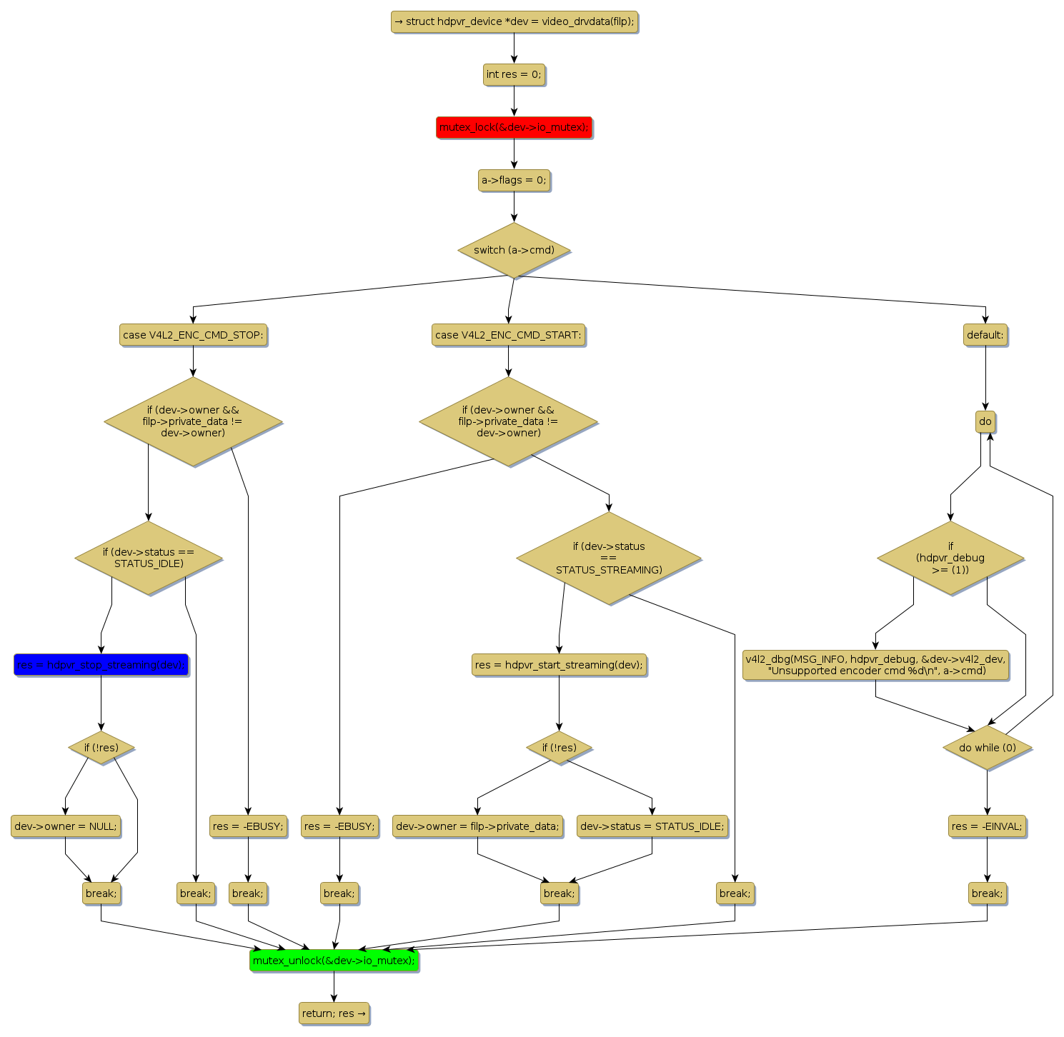
vidioc_encoder_cmd
|
|
|
[25622+18+/linux-3.19-rc1/drivers/media/usb/hdpvr/hdpvr-video.c]
|